全球最大顶级体育平台-Baidu百科
您好、欢迎访问本网站!
集团首页
关于我们
全球最大顶级体育平台简介
公司领导
团队队伍
专业设置
党建引领
教学科研
团学风采
员工公告
团学活动
就业创业
常用下载
当前位置
:
首页
->
团学风采
->
员工公告
-> 正文
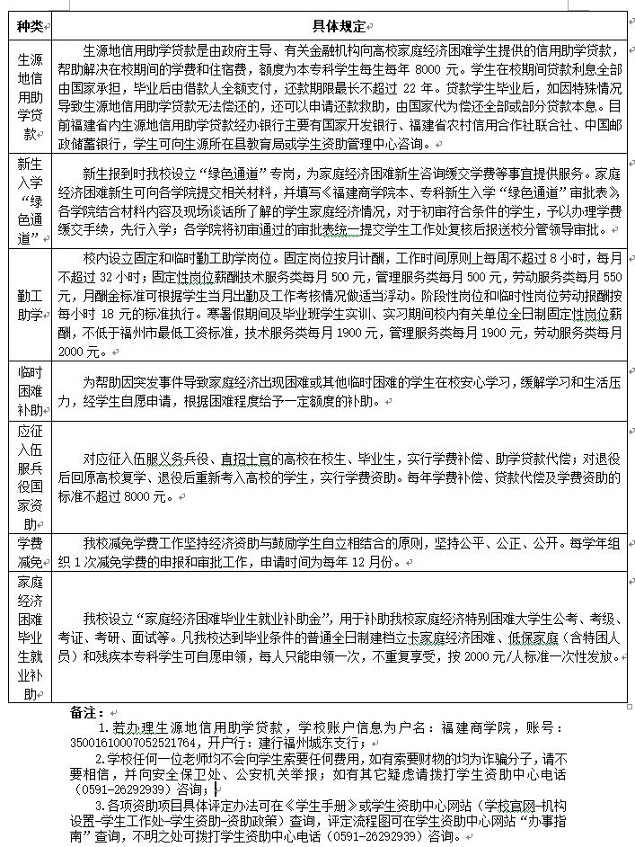
附件商公司奖助学体系简介
发布日期:2020-09-16 来源:全球最大顶级体育平台 点击量:
上一条:
关于做好2020-2021学年家庭经济困难员工认定及国家助学金评定工作的通知
下一条:
全球最大顶级体育平台员工勤工助学管理办法